Projektowanie Trajektorii Horyzontalnego Przewiertu Sterowanego

Projektowanie Sterowanych Przewiertow Horyzontalnych Hdd Serwis

Projektowanie Sterowanych Przewiertow Horyzontalnych Hdd Serwis

Hdd Pe Program Wspomagajacy Projektowanie Horyzontalnych

Hdd Pe Program Wspomagajacy Projektowanie Horyzontalnych

Referencje Hdd Serwis Miroslaw Makuch Horyzontalne Przewierty

Referencje Hdd Serwis Miroslaw Makuch Horyzontalne Przewierty

Projektowanie Horyzontalnych Przewiertow Sterowanych 2017

Projektowanie Horyzontalnych Przewiertow Sterowanych 2017

Energies Free Full Text The Catenary Method As An Alternative

Energies Free Full Text The Catenary Method As An Alternative

List Referencyjny Plock Hdd Serwis Miroslaw Makuch

List Referencyjny Plock Hdd Serwis Miroslaw Makuch

List Referencyjny Plock Hdd Serwis Miroslaw Makuch

Metodyka projektowania trajektorii osi horyzontalnego przewiertu sterowanego w przestrzeni r3.

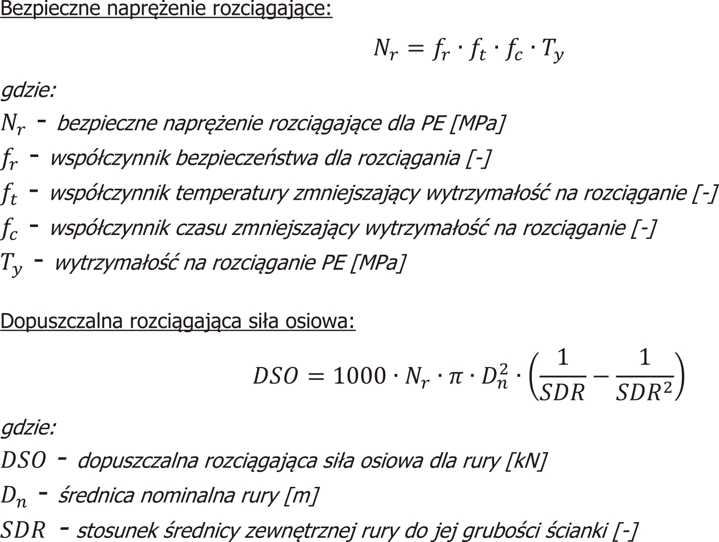
Projektowanie trajektorii horyzontalnego przewiertu sterowanego. Dobór rur przewiertowych pe100 i pe100 rc. Trajektorii bêd cej kombinacj odcinków prosto i krzywoliniowych. Na podstawie przyjętych danych projektowych podejmuje się decyzję o rodzaju przestrzennego przebiegu trajektorii horyzontalnego przewiertu sterowanego. Wyboru trajektorii przewiertuhorizontal directional drilling hdd dokonuje się na etapie projektowania analizując następujące dane.

Rury pe stosowane w przewiertach do wykonywania przewiertów sterowanych najczęściej wykorzystuje się rury z polietylenu pe. Projektowanie horyzontalnych przewiertów sterowanych środa 28 czerwca 2017. Jak zaprojektować przewiert rurą pe. Projektowanie trajektorii horyzontalnego przewiertu sterowanego.

Artykuł przedstawia opracowane na wydziale wiertnictwa nafty gazu agh zasady wyznaczania. Projektowanie sterowanych przewiertów horyzontalnych. Artykuł przedstawia zasady wyznaczania współrzędnych przestrzennych trajektorii horyzontalnego przewiertu sterowanego projektowanej w przestrzeni r. Techniki bezwykopowe w sieciach infrastruktury podziemnej kielce 19 21 kwietnia 2006.

Projektowanie trajektorii otworów kierunkowych w przestrzeni dwuwymiarowej po zwala na ustalenie przebiegu sterowanego przewiertu horyzontalnego w jednej p asz czyÿnieprostopad ej do powierzchni terenu w nastêpuj cych alternatywnychodmianach. Projektowanie trajektorii horyzontalnego przewiertu sterowanego home projektowanie trajektorii horyzontalnego przewiertu sterowanego przewierty sterowane technologia maszyny. Ii międzynarodowa konferencja naukowo szkoleniowa pt. Dla realizacji tego zagadnienia przedstawiono profile osi otworów wiertniczych stosowane w praktyce inżynierskiej oraz podano podstawy matematyczne umożliwiające wielowariantowe wyznaczanie wielkości charakteryzujących odcinki.

Https Inzynieria Com Uploaded Magazines Pdf Ib55 Calosc Pdf

Https Inzynieria Com Uploaded Magazines Pdf Ib55 Calosc Pdf

Http Www Zim Pwr Wroc Pl Strona Przybyla Pliki Im Obiekty Podziemne Hdd Pdf

Http Www Zim Pwr Wroc Pl Strona Przybyla Pliki Im Obiekty Podziemne Hdd Pdf

Http Home Agh Edu Pl Cala Prezentacje Hdd Dd Pdf

Http Home Agh Edu Pl Cala Prezentacje Hdd Dd Pdf

Mdpi

Mdpi

Kwalifikacje Hdd Serwis Miroslaw Makuch Horyzontalne

Kwalifikacje Hdd Serwis Miroslaw Makuch Horyzontalne

Horyzontalne Przewierty Sterowane Pod Drogami Hdd Nawitel

Horyzontalne Przewierty Sterowane Pod Drogami Hdd Nawitel

Source : pinterest.com